RÁC: A Serious Agent-Based Simulation Game to Drive Discussion on Waste Management in Vietnamese Irrigation Systems

, , , ,
and
aACROSS IJL, IRD, Thuy Loi University, Vietnam; bUMR G-EAU, Gestion de l'Eau, Acteurs, Usages, Montpellier, France; cMIAT INRAe - Unité de Mathématiques et Informatique Appliquées de Toulouse, France; d College of Engineering and Computer Science, VinUniversity, Hanoi, Vietnam; e Center for Environmental Intelligence, VinUniversity, Hanoi, Vietnam; f UMMISCO, IRD, Sorbonne Université, France
Journal of Artificial
Societies and Social Simulation 28 (2) 4
<https://www.jasss.org/28/2/4.html>
DOI: 10.18564/jasss.5617
Received: 30-Jan-2024 Accepted: 10-Mar-2025 Published: 31-Mar-2025
Abstract
Waste management is a major issue in Vietnam, particularly in irrigation systems, where it has a profound impact on agriculture, which in turn also generates a significant amount of wastewater production. While irrigation users, residents and decision-makers are increasingly concerned about these issues, the implementation of collective solutions to these problems is almost non-existent. The challenge then is to propose a serious game that can open the dialogue on this issue, allowing stakeholders to envision shared and sustainable waste management solutions. To open the dialogue on waste management in rural areas in Vietnam, we propose RÁC (meaning “waste” in Vietnamese), an agent-based serious game using a concrete case study on waste management in the Bắc Hưng Hải irrigation system (Vietnam). RÁC places the stakeholders in the role of several village leaders who must ensure a sufficient level of agricultural production while minimizing both solid and wastewater pollution in order to maintain a quality label that is essential for selling agricultural products on the national market. The model was fully implemented using the open-source agent-based simulation platform GAMA. RÁC was used during four workshop sessions with farmers and village leaders in the Bắc Hưng Hải irrigation system. It allowed them to discuss and promote debate on waste management in their area, and to understand these stakeholders’ expectations on participatory approaches that focus on cohesion and emergence of leadership rather than on the will to express individual opinions. The results showed that the game was successful in helping players to discuss the issue of waste management. Future work in the short term will focus on continuing to organize game workshops in order to better assess the impact of the game on waste management coordination.Introduction
The idea that water is a common good was not widely accepted until the second half of the 20th century. Since then, large irrigation management infrastructures have been undertaken by the states of the southern decolonized countries. In northern Vietnam, along the Red River Delta, major works to install the Bac Hung Hai irrigation system were initiated in 1958 and completed in 1963, covering an area of over 145,000 hectares (Figure 1). Historically built to accommodate rice plots, 80% of its surface is still occupied by rice cultivation today. The irrigation system serves a population of 3 million, people of which 2.2 million are engaged in agriculture and aquaculture (General statistics office of Vietnam 2021). Since the early 2010s, the agricultural sector has seen a trend toward diversification: a growing share of farms are being forced to convert activities, particularly to livestock and market gardening, due to the many challenges facing the irrigation system (Fanchette 2014). Thanks to wastewater treatment plants, Bac Hung Hai also provides clean water for domestic use as well as for industries for the entire irrigation system.
The irrigation system today faces significant challenges, two of which are primarily highlighted by the Bac Hung Hai Company, a public management entity under the Ministry of Agriculture and Rural Development that controls the irrigation system’s largest canals:
- The steady decrease in the available flow dedicated to agriculture due to the deepening of the bed of the Red River since the beginning of the 2000s, due to sand extraction of the river banks, main source of water for the Bac Hung Hai irrigation system.
- The difficulty of managing, at a local scale, the sources of pollution that are multiplying, coming from factories, farms, and populations.
Section 1 of this paper presents the background of this work, introducing in particular some specificities of Vietnam regarding agricultural and waste governance, as well as the difficulties of communication between stakeholders to tackle ongoing environmental challenges, and how serious games and agent based modeling can constitute a way to bypass these difficulties in communication. Section 2 is dedicated to a presentation of the RÁC serious game. In particular, section 3 is presenting the ABM used to simulate the evolution of the territory, taking into account the actions of the players. Section 4 presents the experiments conducted with RÁC with local farmers and chiefs of villages in Pham Tran, a commune inside the Bac Hung Hai irrigation system, and section 5 the results related to this case study. Finally, Section 6 provides a discussion of these results in relation to the scientific literature.
General Context
Vietnamese economic liberalization and growing complexity of governance in waste and agricultural sectors
As a by-product of industrialization and urbanization since the Doi Moi (the Renovation) in 1986, Vietnam has witnessed the conversions of a large area of different types of land in the context of a quick liberalization of its economic system. This change affected the lives of a majority of farmers since most practices had to be changed to meet the new economic process regarding agricultural production and get familiar with the market economy (Nguyen 2009). Although its citizens have reached higher living standards, the sustainability dimension has shown to be difficult to take into account. In fact, the country has been facing a series of environmental pollution challenges, urging the Government to issue Decision 450/QD-TTg in April 2022 to promote environmental protection to 2030. This Decision emphasizes the regulation of solid and hazardous waste management as well as wastewater treatment, particularly in urban areas and industrial parks. However, as of today, the Bac Hung Hai main canals suffer greatly from various sources of pollution. According to a 2022 survey results communicated to us by the division of water resources of Hai Duong, levels of pollutants in the main canals of the system (that in turn irrigate smaller canals to finally reach the fields) largely exceed the requirements defined by the National technical regulation on surface water quality (QCVN 08-MT:2015/BTNMT) issued in 20151. Eutrophication is a major concern as such levels of pollutants penetrate in lower level canals, as concentration levels rise and water level decreases due the lowering of the Red River’s bed, the main water source of the system. This translates to canals that can be very polluted locally (Figure 2).
Sources of pollution are various and complex. Identifying sources of pollutants have been hampered, during our interview campaign, by the disclaim of responsibilities from the interviewees. Inhabitants were accusing industries of illegally dumping pollutants at night in canals, while communal authorities accused inhabitants of throwing their waste in canals. Representatives from upstream industries (mainly textile, transformation of agricultural goods, various assembly lines) could unfortunately not be met during our research.
Solid waste management practices vary widely in Vietnam, where a large proportion of waste is not reused or recycled, resulting in its disposal in open dump sites or incarceration (Nguyen 2016; Nguyen Leroy & Vuong 2018). Poor waste disposal practices hinder the progress towards an integrated solid waste management in households, which can have a direct impact on irrigation systems. Furthermore, the institutional governance in matters of waste management in Vietnam is a complex system making the different institutions’ roles and missions difficult to grasp. On the one hand, there is no single entity in Vietnam in charge of waste management: at the national level, each ministry manages the waste related to its field of activity. On the other hand, there is likely to be overlap in the jurisdictions between several services within the same waste sector, both at national and local level.
The issue of waste management is particularly important for large irrigation systems to ensure good water quality, but at the same time the complex governance of these systems is not well suited to efficient management. Indeed, the Bac Hung Hai irrigation system is managed at different institutional levels, from the provincial level to the communal level. The current management of the Bac Hung Hai irrigation system means that farmers and residents are not consulted on how waste could or should be managed (Nghia 2016). D. Nghia shows how the distribution of responsibilities between actors is unclear and that there is a need to foster social dialogue in the Bac Hung Hai irrigation system in order to improve its technical functioning. At the time of our research, though, few measures had been effectively taken to address waste management in the long term, mainly collective waste collection in canals organised by wards.
Potential contribution of agent based modeling-based serious games in such a context
Social dialogue between different stakeholder groups in Vietnam is often one-sided when it comes to water management. Although Participatory Irrigation Management has been declared mandatory by the Ministry of Agriculture and Rural Development (MARD) in 2004 (Framework for PIM in Vietnam 2004), public participation is limited to information meetings involving the farmers where projects are implemented (Huynh et al. 2021; Tessier 2018). Usually, these meetings are limited to technical presentations of new infrastructures installed or new guidelines on water management, followed by a show of hand from the farmers to adopt the project. This approach of public participation in Vietnam can be understood through citizens-State relationships. Especially in rural areas, State agents and farmers are constantly discussing adjustment to State-driven laws and decisions (Kerkvliet 1995). This functioning is related to the “negotiated authoritarianism” of the Vietnamese State (Gibert & Segard 2015), a concept that refers to the agencies of the Vietnamese people to negotiate with the State norm.
Agriculture is at the forefront of current global changes: this sector is essential to feed nations and energize a country’s economy, and at the same time it depends on the permanence of the environments on which it bases its activities. This shift means that environments cannot be only managed through technical structures, and need to be tackled as “socio-environmental systems” (Pulver et al. 2018), meaning their complexity of anthropological, social, and natural aspects have to be considered when confronted with an issue, through interdisciplinary approaches (Turner II et al. 2016). Public participation is a tool often used to tackle these emerging environmental issues collectively. Agent-based modeling (ABM) is an invaluable complement to serious games in the context of addressing complex socio-environmental issues. By simulating the interactions between diverse agents (e.g., farmers, policymakers, and environmental stakeholders) and their environments, ABM provides a computational approach to understanding the emergent behaviors of socio-environmental systems (Grimm et al. 2005). This methodology is particularly suited to exploring the dynamics of agriculture as a socio-environmental system, where decisions made by individual actors collectively shape broader outcomes, such as resource sustainability or economic viability (An 2012).
ABM justifies its role here by offering several advantages. First, it allows researchers to represent and analyze the interplay of social, economic, and environmental dimensions within agricultural systems, which are inherently complex and context-dependent, while using forms and objects very close to game objects, such as similarities between players and agents, rules pertaining to the model and to the game, model steps and game turns (Barreteau 2003). Games and ABM have therefore been very often used as merged entities, with the game itself inheriting the dynamics of the ABM (Guyot & Honiden 2006). For instance, agent-based models can simulate the impact of policy changes or environmental stressors on agricultural productivity, providing insights that inform decision-making in real-world contexts (Bergez & Troost 2014). In addition, ABM facilitates co-development of models with stakeholders, fostering their active participation and increasing the relevance and acceptability of the results (Voinov et al. 2016). Second, ABM supports stakeholder engagement and the co-production of knowledge by integrating diverse perspectives into model design. As such, it aligns with the goals of serious games to foster communication and participatory problem-solving. Scenarios explored through ABM can serve as inputs for serious games, grounding discussions in data-driven simulations and enhancing the relevance of game-based insights (Salvini et al. 2016). Finally, ABM and serious games together create a feedback loop where the qualitative insights gathered during serious games can be used to refine models, making them more reflective of real-world stakeholder dynamics. For instance, ABM could explore scenarios that serious games identify as points of conflict, further contributing to resolving political or social deadlocks. However, they are to be used cautiously, since they tend to provide “prospects” on these deadlocks rather than systematically providing reliable scenarios and inevitable territorial trajectories, due to unforeseen events that occur in it (Villamor et al. 2023).
By combining ABM with serious games, participants can simultaneously analyze and address socio-environmental issues in agriculture, bridging the gap between scientific modeling and participatory reflections. Serious games are recognized tools for facilitating communication between stakeholders in the context of environmental conflicts, notably because they foster “stakeholder engagement and co-production” (Barreteau et al. 2021). They allow us to take a step back from the everyday life and provide stakeholders with new perspectives to feed into discussions on one or more environmental issues. When they rely on a fictive representation of the problematic environment, they can become good tools to initiate a discussion between the stakeholders and avoid political deadlocks that would take place in a regular group discussion (Venot et al. 2022). In the context of the use of such tools, debriefings are major moments of discussion since they allow groups of participants to draw links between the serious game they participated in and their experiences and opinions (Lederman 1992; Peters & Vissers 2004). Serious games can therefore help bypass contextual difficulties in situations where communication between different stakeholder categories is difficult, for instance due to a lack of common vocabulary, knowledge or points of view.
Identification of issues through an interview campaign
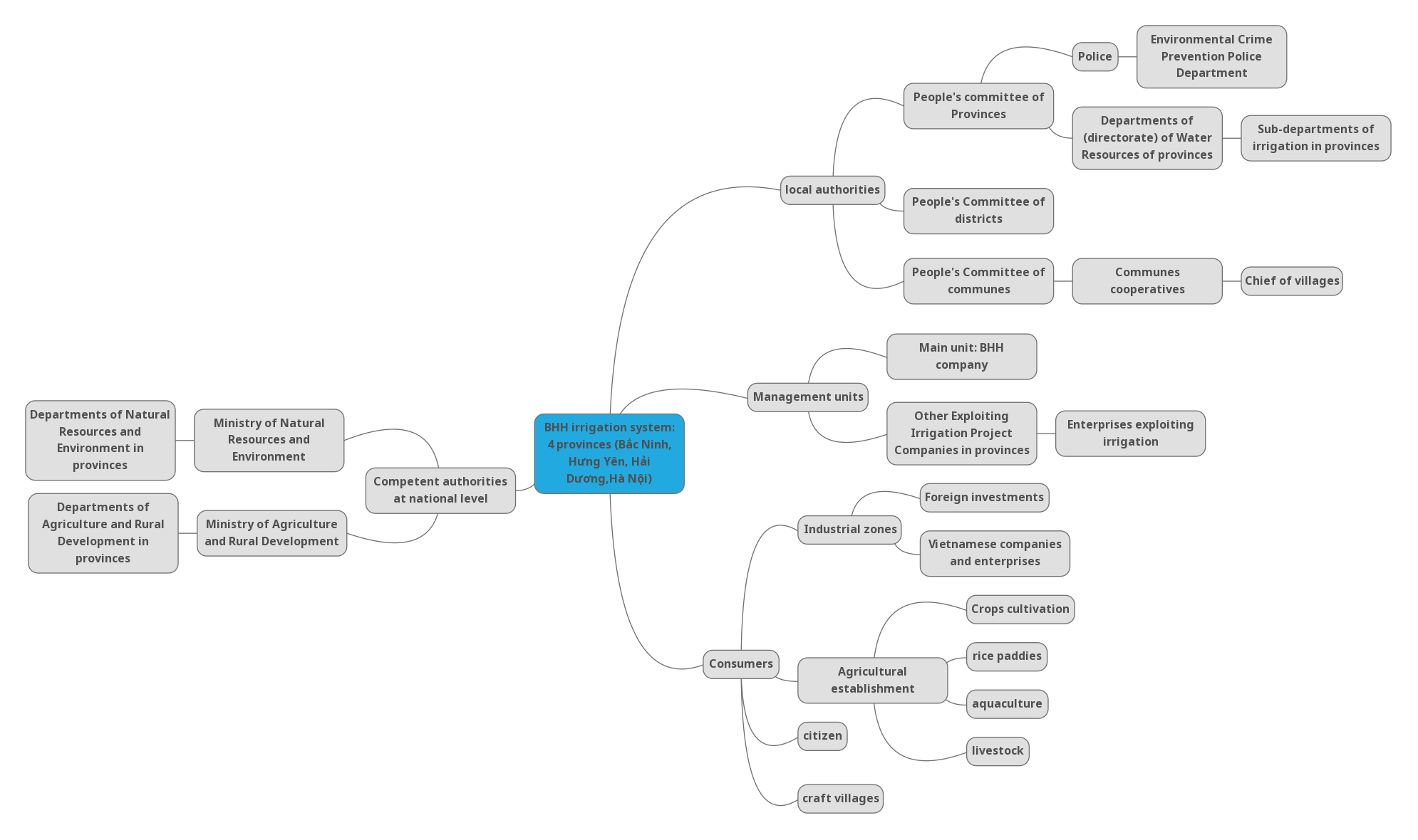
An overview work was first conducted to identify the stakeholders involved in water management in the Bac Hung Hai irrigation system. This step was crucial in order to better define our interview questions for the interview campaign we are presenting in the next paragraph. This first exploration showed the complexity of the stakeholder network, between the State, State driven entities and private entities both managing irrigation water and works, and beneficiaries (Figure 3). This mental map of stakeholders was first built up through online and press research, and then confirmed in the field during the interview campaign.
An interview campaign was conducted to identify a shared issue as well as gather sufficient information on perceptions and practices of the irrigation system. Forty-three interviews were conducted in the communes of Pham Tran and Thach Khoi, both in Gia Loc district in the Bac Hung Hai irrigation system. Our first step after the interview campaign was to formalize the system under study in a conceptual model. To do so, we used the PARDI methodology, to identify a Problem, and Actors, Resources, Dynamics and Interactions associated with this problem (Etienne et al. 2016).
Moreover, the campaign of semi-directive interviews allowed to highlight the shared concern around the question of waste management in various aspects, wastewater pollution and solid waste pollution in canals being the most important subjects in the interviewees’ discourses. In addition, the interviews allowed us to identify the feeling of a lack of communication among stakeholders on this issue. It is with a view to encourage dialogue between stakeholders on this subject that we have designed the multi-player serious game RÁC. The choice to build a multiplayer game was to put emphasis on communication and coordination in waste management practices, and see if, in this context, a serious game could help in making it easier for people to state how they would like to communicate with authorities. In order to give credibility to RÁC and to encourage the involvement of the players, the choice was made to propose a game based on a computer model capable of calculating the evolution of solid waste and wastewater pollution as well as the evolution of agricultural production, which is a very important element for the economy of the region. RÁC was combined with an ABM in order to tackle the complexity of the interactions between the objects of the system we wanted to represent.
The RÁC Game
General operation of the game
The game follows the evolution of waste management and agricultural production in a fictional territory of a rural commune in the context of an irrigation system. This commune is divided into four villages, each of which faces specific issues due to their location either upstream or downstream. The choice of not using a real territory, but rather a fictional one with characteristics close to several territories in Bac Hung Hai, was made to more easily invite participants from different parts of Bac Hung Hai as well as to prevent some players from making a direct link between the political aspects and issues of the irrigation system and the game, resulting in political deadlocks.
The game is played by four groups of two or three players (8-12 players in total). Each group represents a chief of village and makes decisions about actions that will have a local impact in order to reach a goal that is common to the four villages: maintaining the EcoLabel certification. This fictious label, which directly refers to the VietGap quality label2, is presented as required for farmers to be able to sell their products to supermarkets. In order to maintain the EcoLabel certification, the commune has to get a minimal level of agricultural production and a limited level of soil and water pollution on its territory, meaning that each village must meet these requirements individually so that the EcoLabel certification can be secured, collectively, for the commune. All players are then invited to not only improve the situation in their village, but also to coordinate their actions in order to influence and foster agricultural productivity at the level of the commune.
Substrates of the game
In RÁC, players are confronted with an initial critical situation, represented by a general gauge with several indicators, such as pollution levels and agricultural production. The players can see the state of the system thanks to a computer simulation projected in front of them, on the wall or the table. These indicators are tied to the EcoLabel, a threshold-based measure of the commune’s sustainability. At the start of the game, the EcoLabel is at risk of being revoked during the first round. The players’ primary goal is to make collective decisions to retain the label while grappling with the complexities of balancing individual and group interests. The game is played in turns, with each turn representing a year. Each village begins the turn with a budget (in “tokens”) based on its agricultural production from the previous year. Higher agricultural production results in a larger budget, enabling more diverse actions. Players must adhere to the rule of taking action per year which summed-up costs don’t exceed their village’s budget.
RÁC game is starring two types of components:
- Cards: each group is provided with a full deck of eleven cards. Each card represents an action related to waste management or agricultural production. These tangible cards allow players to select and implement actions to update the simulation model based on each village’s choices. Players can enhance waste collection efficiency, reducing urban solid waste (40 tokens/year), or install water treatment facilities (240 tokens upfront, 10 tokens/year maintenance), decreasing household wastewater over three years. Solid waste in fields can be minimized by installing dumpholes (40 tokens, permanent) or by helping farmers reduce pesticide use, which also lowers agricultural output (40 tokens, permanent). Other options include organizing trimestral collective canal cleaning (18-35 tokens/year), sensitizing schools about waste sorting for lasting impacts (20 tokens/year), and dredging canals to clear wastewater (25-50 tokens/year). Agricultural productivity can be improved by helping farmers buy manure (20-40 tokens/year) or resting fields through crop rotation (40 tokens per fallow cycle). Each action impacts the simulation differently, depending on its scale and focus area. Actions are taken through tangible cards that are then scanned to update the model depending on each village’s choices of actions. The precise effect of each card on the game model can be found in the Appendix 1 to see the precise effect of each card on the game model.
- Computer Simulation: the computer simulation models the evolution of the territory and provides feedback to the players on the outcomes of their actions. Players observe the consequences of their decisions through dynamic indicators in the simulation, helping them understand the interconnected impacts of waste management and agricultural practices. Following the recommendations of Müller et al. (2014) for describing agent-based models, we provide a complete description of the model using the ODD (Overview, Design concepts, Details) protocol (Grimm et al. 2006; Grimm 2020) in Appendix 2, alongside the source code. A concise summary highlighting the key elements essential for understanding the model is presented in Section 3, based on the Summary ODD protocol (Grimm 2020).
Figure 4 presents the interface of RÁC. This interface was projected on a wall during the game session. In addition to the top-level panel, 2 types of information are displayed on the interface: the map with information concerning each village (left panel) and the global indicator (right panel). The idea of this interface was to be able to easily adapt to the different players: with more detailed information for those who are more comfortable with this type of game, such as charts of the evolution of the different indicators, detailed maps of the yield of each agricultural plot, and at the same time more synthetic information such as the share of pollution and agricultural production contributed by each village and the difference between these values for the commune and the thresholds of the EcoLabel.
Steps of the game
The game sports 2 phases:
- Phase 1 is meant for players to familiarize with the action cards and the rules, in a fast forward scenario. This first phase allows the players to become aware of the actions that are proposed to them. It consists of 2 rounds which represent 2 years (see Figure 5 for the typical unfolding of one round). Each round lasts 2 minutes. The total playing time of this phase is about 10 to 15 minutes.
- Phase 2 is when the game takes place. This phase is played in 8 (short game) or 10 (normal game) rounds, and each round lasts approximately 5 minutes. A turn in the game represents a year of operation within the system (the territory of the fictional commune) with which they interact. Each round is divided in two steps: first, the 4 groups choose their actions, communicating or not with the other groups, during 1 minute and 30 seconds. After that, each group scans their QR codes so that the actions they represent are implemented in the model. The remaining money which has not been spent by the players goes into a common pool. Once all the players are done implementing their actions, a new step is triggered in which players can decide to give this common pool to a player to choose an additional action. The time to decide who will benefit from the pool is also limited (1 minute) and if no player is selected on time, the pool is considered lost. Finally, in the last step, the simulation of the model is run and the players can observe the evolution of their territory and discuss the impacts of their actions, both in their village but also in the other villages and at the commune level; then the next round begins.
The average total playing time of the second phase is one hour, up to an hour and a half depending on the session and dynamics of groups.
Calibration and validation of the game through testing
Once the game was considered ready to be played, real-use of RÁC was applied at the French High School of Hanoi which hosted a two-day long event focused on sustainability sciences. During this event, nine classes of students could test a short version of RÁC played in 8 turns. Each time, one class was divided into two rooms of the same size with at least two facilitators: one for the model, and one for the whole session. These sessions were the occasion to gather experimental data and decide which data was interesting to keep and analyze for future field experiments. They also helped to better understand the facilitation aspects of the game.
During the tests with the students, the research team noticed how punitive the first calibration of pollution factors was. Two decisions were made in the model and game design to address this: 1) the modelers made the pollution indicators defined in the ABM to increase less drastically in the first few rounds to allow players to try actions more freely ; 2) the facilitators improved the way they would explain the model’s dynamics to the players, and a test phase of two turns was added before the actual game started.
Presentation of the Simulation Model
Summary ODD description of the simulation model
The overall purpose of the model is to simulate the evolution of pollution (both solid and liquid) and agricultural production in a Vietnamese agricultural commune, based on waste management actions implemented at the village level (a sub-unit of the commune). The model also assesses whether the commune can achieve a specific quality threshold, represented by an ‘EcoLabel.’ By ‘credible,’ we mean that the model effectively represents the system and its dynamics in a way that is meaningful to the game participants, particularly regarding the impact of pollution on agricultural production and the observed trend of increasing waste over time.
The model includes the following entities: commune, villages, canals, plots, urban areas, houses, farmers, inhabitants, square grid cells, collection teams, local landfills, and a communal landfill. An UML diagram detailing the relationships between these entities and their state variables is provided in the Appendix 2. The Commune agent represents the entire territory, which is subdivided into Village agents where waste management actions are implemented. Each Village comprises Canal agents, representing the irrigation system, and Cell agents, representing the land and acting as waste storage (solid and liquid). Villages include Urban Areas, which are specific agents with geographic extents that can expand (urban sprawl). Urban Areas contain House agents, each housing an Inhabitant agent. Inhabitants produce waste (solid and liquid), some of which is disposed of in the nearest canal or on the land (via Cell agents). Rural areas within villages consist of Plot agents, representing farms with defined geographic boundaries. Each Plot is linked to a Farmer agent, a specialized type of Inhabitant agent. Farmers not only produce domestic waste but are also responsible for agricultural production and waste generated by farming activities. Waste reduction in the system is managed through various processes. Canal agents transport waste along the irrigation network. In each village, Collection Team agents gather solid waste from Urban Areas and transport it to the Local Landfill agent. The Local Landfill then transfers solid waste to the Communal Landfill, which handles waste management at the commune level. Additionally, waste deposited on Cell agents naturally degrades over time.
The spatial extent of the model covers an irrigation system over an area of 40 km², with multiple spatial representations: linear features for canals, surface areas for urban zones, and a grid of square cells (80 m x 80 m) to capture local pollution dynamics. This resolution balances the need to model local pollution effects with computational efficiency, ensuring feasibility for serious gaming sessions. The model operates on a daily time step, enabling it to capture dynamics such as daily waste collection while maintaining acceptable computational performance.
Simulation dynamics
To illustrate the dynamics of the model, we ran 10 simulations with the default parameters (those used for the game) to observe the evolution of pollution (sum of solid and water waste) and agricultural production over 10 replications. Figures 6 and 7 show, respectively, the evolution of pollution and agricultural production over the years and the criteria to be met in order to obtain the EcoLabel (i.e. maximum pollution and minimum production). A first result is that the impact of the stochasticity of the model is very small: the difference between the results obtained for the 10 replications is not significant. Another result is the fact that if no action is taken at the village level, the level of pollution increases rapidly and the level of production decreases rapidly, showing the direct link between agricultural production and pollution. We can also see that the commune will lose its EcoLabel at the beginning of the third year (after two sets of decisions by the actors).
Use of RÁC in a Case Study
Choice of the field of study: Pham Tran
As RÁC is designed to promote social dialogue in rural areas of irrigation systems in Vietnam, we have established a methodology to understand how players communicate at different stages of the game session. It includes quantitative data to analyze their effective strategies through the use of actions, as well as qualitative data on communication observations. Elements of discourse gathered during the interview campaign showed that Pham Tran was an adapted field of study: interviewees were eager to participate in workshops and conflicts with local authorities seemed softer than in Thach Khoi. With the support of the People’s Committee of Pham Tran, we have organized four game sessions. The public was composed of mixed populations between farmers, inhabitants and elected chiefs of villages. We played four sessions in June-July 2022 in Pham Tran. Each game session involved 11 to 12 farmers and three out of four games involved also a chief of the village.
Pham Tran is a rural commune in Gia Loc district, located at the heart of the Bac Hung Hai irrigation system (Figure 8). It counts 5,000 inhabitants who are spread in the form of a grouped habitat, mostly around the major communication axes, for a density of 907 inhabitants per square kilometer. The population is divided between people over 40 and young children, with people between 20 and 30 having often moved to the city (Khué 2019). Apart from village units, the territory of Pham Tran is composed of a mosaic of fields and irrigation channels. Its economy is mainly based on agriculture, mainly rice growing, although the agricultural sector is diversifying. This diversification is primarily due to climatic variability, which makes certain crops more uncertain to grow, such as rice, which requires a constant level of water once sown. In addition, market fluctuations have tended to discourage farmers from maintaining three rice rotations in their crop year as prices have fallen over the past several years. To a lesser extent, Pham Tran has small-scale industries, including a brick factory.
Players’ background
The four workshops were conducted with farmers and chiefs of villages. The majority of participants were over 30 years old (Figure 9a), with 56% of the public aged between 30 and 54 years old and 41% over 55. A minority of younger players (3%) were under 30 years of age. The gender representation was balanced between men and women (Figure 9b), and the sessions were always mixed. The participants’ villages of origin were all represented, although one session was composed of more players from Nam Cau (Figure 9c). In addition, 16% of the players had already participated in a workshop on irrigation, so this type of event was a new experience for most of the participants.
Quantitative data on the players’ strategies
Our first data consists of logs retracing every group’s actions chosen by the players during the game session. A log is structured by two different table sheets: the first one describes the evolution of the game’s outputs regarding pollution and agricultural production for each group, as well as the global score each year (i.e., the number of days during which the four groups of a same session managed to keep the EcoLabel, which is shared by the four groups). The second table sheet represents the actions taken by each group throughout the simulation, as well as the remaining budget at the end of the turn.
We used the logs to run several statistical analyses to show how the players understand the functioning of the system, the functioning of the actions, as well as their potential strategies and rationales. Therefore, we focused on the use of specific actions and compared it to the evolution of the score of the session each turn and at the end of the game session.3 We could then identify what strategies were considered best by the players.
Secondly, two sets of questionnaires gathered 64 answers in Pham Tran in total, in the form of two short questionnaires, given to the participants before and after playing (see Appendixes 3a and 3b). Before the game, questions mostly focused on players’ representations on current communication with local authorities considering water and waste management, as well as their views on what they expected of the workshop. After the game, the questionnaires acted as short pre-debriefings since it invited the players to think back on how their session unfolded, as well as their views on sharing opinions about water and waste management and how they evolved (or not) thanks to the game. These questionnaires have been analyzed with simple univariate and multivariate statistics. However, our dataset suffers from a lack of answers from the two first game sessions. Only 49 out of 64 questionnaires have been filled completely. In the results section, the number of answers n will always be given in the title of the graph or along the text.
Quantitative data only informs us about the bare unfolding of the game. They lack information about the surrounding elements linked to communication and negotiation, which is why we also gathered qualitative data.
Qualitative data on the players’ perception on communication
Our second data consists of the gathering of players’ perceptions regarding communication during the game. Several sets of qualitative data have been gathered.
During the game, an observer took notes while letting facilitators handle the session. The observations were led qualitatively, using a notebook. This observation data has been analyzed qualitatively, which means that it relied on observations comparison between the different game sessions. This analysis helped to understand differences and similarities of behavior during the game and during the debriefing. An example of this qualitative data can be found in the Appendix 4.
Two debriefing sessions were conducted for four sessions of the game, each time by aggregating two sessions to foster dialogue between more players from different sessions. These debriefings were based on predefined questions, animated by the same facilitators, allowing us to get data on players’ point of views considering communication, efficiency of current policies and links between the game and their real-life experiences. During debriefings, we also gathered qualitative data by giving the players a sheet of paper and several pens of different colors and inviting them to represent how the game unfolded according to them in a few minutes. The debriefings began with players presenting what they produced and thought about, followed by a time to share opinions. An example of this data is given in Appendix 5.
Results
This section presents the results highlighted by the data analysis after the four participatory workshops led in Pham Tran. The main results highlighted different expectations of the workshop as well as various ways to communicate and reach common decisions (subsection 1); and expression of personal opinions was not necessarily what was aimed at by the participants during sessions (subsection 2).
Expectations and communication during the workshop
Players gave their perception on the importance of pollution as an issue in their hamlet, just before initiating the game, in a questionnaire (Figure 10). In the same village, pollution can be perceived as an important problem by some farmers and a small one by others. Hamlets Cau Lam, Coi Ha, Coi Thuong and Nam Cau all share split answers considering the perception of importance of pollution. However, participants from the village of Quang Bi all shared the opinion that pollution could be considered an important issue there. All three villages which consider pollution is actually a problem are all located alongside the Cau Day primary canal, which takes its source directly from the main canal east of the commune. These villages are the first where pollution has an impact, and are where solid waste would linger, while the villages of Coi Ha and Nam Cau, further away from this polluted canal, might be preserved.
Moreover, there is a close link between how this question was answered and the following questions about their knowledge of responsibilities from the local authorities. Players from Quang Bi village have all answered that they had a poor knowledge of authorities in charge of pollution management.
The objectives of the game workshop were not clearly communicated to the players before they were invited. They only knew that they would be taking part in a workshop on pollution management in irrigation canals. Questionnaires distributed after the game showed that the participants associated RÁC as a good tool for awareness and general understanding of the functioning of the irrigation system, which is different from the objective we stated as a research team, i.e. to promote social dialogue and sharing of points of view.
Therefore, the participants came with different representations of the subject they were invited to discuss, as well as different expectations on the workshop itself. However, twenty-three players out of twenty-five answers in the questionnaires showed their will to be able to discuss with other people from other villages, with whom they rarely have the opportunity to do so, while only half of players also wanted to know more about an irrigation system’s functioning in terms of pollution circulation. Only two players wanted to participate solely to improve their technical knowledge, while the rest wanted to be able to talk about issues they face in their territories as well. Moreover, playing the game seemed to strengthen the players’ feeling that pollution is a matter that should be tackled, through collective reflection and public investments. These elements were the basis of the dialogue that would follow during the workshop.
We also focused on analyzing how and about what players communicated during the workshop. From the start, the questionnaires showed that participants came expecting to be able to talk to people they don’t normally meet about pollution in their everyday lives. To some extent, the hamlets have little communication between them outside of the monthly communal meetings at the people’s committee. The event we initiated is seen as a good occasion to share and discuss. However, the questionnaires distributed after the game session showed that communication within the game was not perceived as key by the players: they tend to think that having more budget (57%) was more important than communicating with other groups (13%).
From the first few rounds of each session, players only talked within their own groups. Communication between groups was very low. This is due to the time needed for players to adapt and understand the game and the options they have to influence the model. Moreover, although the initial situation is meant to be critical, the pollution accumulation process of the model is still gentle in the first few rounds. As RÁC offers a significant amount of information and variables to the players, we expected during our calibration and testing phase that offering a gentle start on the model dynamics would not hamper the participants’ capacity to interact with the model and reverse the trend of pollution, through coordinated and concerted actions. However, as we are about to show in the next paragraph, this discussion dynamic usually shifted as soon as turns 3 and 4, during which inter-group discussions were the main vector of each group’s decision making process.
We observed two ways of organizing communication and dialogue during the game which emerged from the players’ interactions. The first way developed was communication between the groups under the leadership of one player, who emerges spontaneously quite early during the session. This strategy has been applied by the players from session 1 (Figure 11), during which a player from village 2 talked to every group to share ideas from turn 2 until turn 6. This strategy made it so that: 1) everyone had the same understanding of possible actions; 2) at some point, communication could be very limited since the global strategy had been spoken beforehand and associated with villages. This organization makes it so that one player (or group) decides for everyone else. This strategy works as long as the other players believe in the leaders’ capacity to get how the game works, and as long as the leader’s point is proven every turn with the score increasing. This was the strategy that gathered the highest score among the four sessions.
The second way of communicating during the game consisted in framing communication between groups for specific action choice, or when one village feels like other groups could help it. Most sessions worked out this way: during the two first turns, groups would first understand the actions on their own and choose whichever action they thought fit. After a few turns, the case of wastewater begins to be an important issue for every village, pushing them to open to the other groups and talk about splitting the price of action 2A. Action 2A is a very expensive action whose cost has to be shared among the different groups. It pushes the players to negotiate with each other, since the cost split does not impose a fair split. Players have to find common ground in the imparted time to come up with a division of the cost that suits everyone. Three case scenarios can conclude this negotiation: 1) the players who are polluting the most take a bigger share in the cost balance; 2) the players with more money help the players with less, outside of any kind of considerations for responsibilities in polluting; 3) the players split evenly. During the four game sessions in Pham Tran, the players systematically decided to split more or less evenly, negotiations being about what priorities were at hand and the will to pay for other actions during the turn. Negotiations orbited around rationalization of money spending rather than on the level of pollution produced by each group. This action has usually been taken during the middle of the game, between turn 3 and turn 5. However, taking it early in the game does not mean that communication is more dynamic. Session 3, with the lowest final score, finished its negotiation for action 2A as soon as turn 3. The mechanic of the action however makes it so that it has to be continuously maintained with a new action with a low cost. If the players do not maintain action 2A with it, it gradually loses effects. During the session with the emergence of a lead player, the use of maintenance was regularly recalled, while more spontaneous communication showed that maintenance was easily forgotten or considered unnecessary.
During our observations, we did not observe a tendency of unbalanced expression of opinions towards chiefs of villages. They were identified by the observer before the beginning of each session, and none of them actively took the lead during the game sessions or during debriefings.
Social dialogue and sharing of points of view
RÁC aims to place all players on an equal footing, giving them an equal role in decision making about the model and promoting a level playing field for participation. However, contrary to initial expectations, this did not lead to a significant outpouring of individual expression. Instead, the game encouraged a dynamic of group organization, where collective strategies and actions took precedence over individual contributions. This has been qualitatively observed during the workshops. After turns 3 or 4 (depending on sessions, as described in the previous sub-section), the participants quickly found ways to decide on their actions and use of their budget in a concerted manner. When, in some groups, a player took the lead, the other members of the same group either supported negotiations with other groups or took a step back in inter-group negotiations, letting the group leader lead these discussions.
During the game sessions, the discussion processes relied heavily on both intra and inter-group communication. Yet, some players exhibited a tendency to remain withdrawn during the initial stages. Observations across four game sessions highlighted three instances of exclusion involving players who were physically positioned at the edges of their groups. Being from a different hamlet further exacerbated these dynamics, likely due to pre-existing social or geographical divides. Additionally, the physical layout of the game contributed to exclusion; when cards were placed out of reach of certain players, those sitting further away were inadvertently excluded. However, these moments of exclusion were temporary. Physical interaction with the cards played a crucial role in re-integrating the excluded players. By physically picking up and using the cards, these individuals found a tangible entry point into their group’s discussions. This interaction not only facilitated their engagement with the game but also allowed them to share their perspectives more comfortably. The combination of physical game elements and digital simulation thus proved effective in fostering inclusivity and ensuring broader participation.
Debriefing sessions proved to be key moments for both researchers and players. They provided an opportunity to assess whether the game facilitated the sharing of different perspectives on waste management. While some players initially struggled to engage during the game, the debriefings revealed that the gameplay ultimately encouraged dialogue and collaboration. Most groups noted that effective communication among players significantly enhanced their ability to navigate the challenges presented by the game. The concept of “cohesion” (“Su gan ket”) was particularly emphasized, appearing frequently in the players’ written reflections. This underscores how the game fostered a sense of unity and collective problem-solving. Interestingly, responses to post-game questionnaires suggested that players prioritized factors like budget over communication as the game progressed. This shift likely occurred because, once a stable strategy was established, players became more focused on maximizing efficiency rather than continuing dialogue. Observations confirmed that as the gameplay unfolded, stable strategies reduced the need for ongoing discussion, leading players to view communication as secondary to budget management in achieving their goals.
Despite the reduced emphasis on communication during later stages of the game, the topic re-emerged strongly during the debriefings. This may reflect a return to the players’ real-life context, where the need for dialogue around shared issues, such as waste management, is paramount. The design of RÁC appears to have succeeded in highlighting the importance of communication, even if this realization was more evident in the reflective debriefing sessions than during gameplay itself. Most players agreed that the game was illustrating an ideal of communication between farmers. However, when drawing links with the current waste management system and relations with local authorities, the first debriefing session showed difficulties in the players’ ability to express themselves, and the second one had only two people sharing their views. Firstly, a farmer said that public bins might be a good improvement. Secondly, a member of the Association of Women of the village of Quang Bi invited more cohesion and respect for nature. Therefore, the game provoked some expression of opinions, but these opinions were in majority focused on the game rather than on drawing links with reality. This attitude is specific to what is projected on the role of dialogue: it serves to understand what others expect so as to better adapt to them, rather than defending one’s own point of view or interests.
Interestingly, the role of industries in everyday life was not mentioned, whether during the game sessions or during the debriefing sessions. A theme that was extremely present in the interview campaign completely disappeared in the discourse of inhabitants and chiefs of village during the game. It is possible that, as we didn’t represent industries as agents influencing the game, the participants didn’t consider it a relevant aspect to add in the boundaries of the game. To a certain extent, this shows a framing effect of RÁC in the context of the case study we used it in. Evacuating industries from the model and presenting a fictional territory might have pushed the players to project themselves into a world that is not “theirs”, certainly close enough to help them identify to what they see and interact with, but still too far for them to invite us to consider other potential capital factors that influence pollution in the said system.
Discussion
Logics of communication
Dialogue aspects during the game could be enhanced in RÁC. It is not surprising since literature states for a long time that communication improves efficiency and inclusive decisions (Isaac & Walker 1988). The game invites all the players to play together from the beginning of sessions, inviting them to progressively build a fluent dialogue and cooperation between the different groups. Previous research shows how, depending on the context, reaching a consensus on a given environmental or resource management issue is difficult (Perrotton et al. 2022), while still allowing to initiate dialogue in a heated context. In this disposition, we don’t have elements of comparison of strategies implying the absence of dialogue and coordination. Other possibilities to test the importance of dialogue are possible. Le Page et al. (2016) designed REHAB with two steps: players first play alone before playing together (Le Page et al. 2016). Researchers could then observe the improvement of their game’s indicators during the step including dialogue between the players. Though, RÁC still enabled us to observe the expression of two distinct regimens of discussion during the game: 1) a binding one, relying on efficiency from the very first turns through a strong leadership forcing villages to focus on global indicators with less interest for individual indicators, asking how are we efficient as a group; 2) a flexible one, letting players to dwell in their territory only sharing information and negotiating when necessary, asking themselves how are my decisions efficient for my village. These two regimens resulted in enforcing cohesion between groups that were playing, rather than fostering one on one sharing of opinions.
Although the answers to questionnaires just after the game showed that feedback strategies didn’t seem to insist on discussion, this aspect was nevertheless central during general debriefings regrouping two sessions. During these debriefing events, the game becomes an abstraction again. Players can talk about solutions to implement in their territory. Most of the time collaborative games help enhance creativity and innovative solutions to current issues (Romero et al. 2012). However, even though such creativity was sometimes expressed during RÁC’s sessions, the debriefing showed less expressions on how to improve waste management in the real irrigation systems on which farmers are living and working.
A surprising result, given the existing literature, is that the combination of punishment and communication – when available – enhances cooperation and enables players to address the issue of free-riders effectively (Janssen et al. 2010; Ostrom et al. 1992). During our tests conducted at the French High School, we observed that some upstream villages (Villages 1 and 4) occasionally made decisions that adversely impacted downstream villages (Villages 2 and 3). This dynamic arose because the model simulates pollution flow: pollution originating in upstream villages, if not addressed locally, inevitably affects downstream villages. Examples of such decisions included imposing higher financial contributions on more polluted villages for collective wastewater treatment or increasing agricultural production in Village 1 while discharging untreated wastewater into Village 2. These outcomes were particularly notable during the game’s discussion phases, where villages could consult one another but ultimately made decisions independently.
In contrast, during workshops held in Pham Tran, the option to impose penalties, such as requiring higher contributions from heavily polluting groups to secure a larger collective budget, was not utilized – even though the mechanism was available. Instead, participants prioritized maintaining cohesion and opted for an egalitarian approach, treating all groups equally regardless of their pollution levels. This divergence highlights important questions about how stakeholders interact in real-world contexts and the factors influencing their decisions, particularly regarding the balance between individual accountability and collective cohesion. It suggests that participants’ real-life practices and discourses may significantly shape their behavior during such exercises. Indeed, the behavior observed in the game, particularly the emphasis on egalitarian approaches and the avoidance of punitive measures during the workshops in Pham Tran, may reflect participants’ real-world social norms and values, and how they might bring specific “Vietnamese villages’ norms” in such performative events (Huynh et al. 2021). Literature on participatory simulations and serious games highlights how such activities often act as mirrors of the participants’ everyday decision-making frameworks, including their cultural, social, and institutional contexts (Barreteau 2003; Voinov et al. 2016). In many communities, particularly those with strong collective identities or a history of collaboration, maintaining social cohesion often takes precedence over enforcing individual accountability. This tendency is rooted in the importance of trust and relationships in sustaining long-term cooperation. For instance, Ostrom (1990) argues that in commons management, social norms and reputational concerns often act as informal mechanisms for maintaining cooperation, sometimes even outweighing formal enforcement measures like punishment. Similarly, Poteete et al. (2010) suggest that the reluctance to penalize others can stem from the potential risk of damaging trust, which is essential for ongoing collaboration. In the context of Pham Tran, participants’ decision to prioritize egalitarian approaches over punitive actions might reflect their real-life experiences in managing shared resources, where maintaining harmony within the group could be seen as more beneficial than addressing short-term inequities through conflict-inducing measures. Additionally, this behavior may be influenced by cultural norms favoring collective decision-making and aversion to open confrontation, which are often observed in collectivist societies (Hofstede 2001). Games like the one used in this study provide a safe space for participants to experiment with decision-making and observe the consequences of their choices. However, the fact that participants bring their real-world perspectives into these games also suggests a bidirectional relationship: the dynamics of the game both reflect and reinforce existing social and cultural norms. As noted by Janssen et al. (2010), participatory games can reveal not only how participants respond to structured incentives but also how deeply ingrained their social values are in shaping group dynamics. Understanding these linkages between game behavior and everyday life is crucial for designing interventions and policies informed by such exercises. By analyzing these dynamics, researchers and practitioners can better tailor participatory approaches to align with stakeholders’ lived experiences, ultimately fostering more sustainable and culturally sensitive solutions to collective challenges. Our team keeps this in mind for potential future workshops involving a broader sample of stakeholders, potentially ones who take decisions in waste management.
Debriefings, individual opinion and social cohesion
The tension between expressing personal opinions and maintaining social cohesion during the debriefings of a serious game such as RÁC is shaped by a confluence of social, cultural, and political dynamics. Players’ reluctance to openly share their views can be attributed to factors including cultural norms, power dynamics, and the specific setting of the workshops.
As explained in the previous sub-section, in collectivist societies such as Vietnam, the priority given to harmony can suppress open disagreement, particularly in public settings (Hofstede 2001). The fear of disrupting social cohesion or offending others can discourage participants from voicing opinions that may challenge the status quo (Triandis 1995). Furthermore, social norms emphasizing deference to authority figures or seniority may exacerbate this reluctance, as younger or less prominent participants might feel constrained from speaking freely in the presence of community leaders or Party members (Hoa & Garcia-Zamor 2017; Kerkvliet 2005; Luong 2003).
The specific political environment in which these workshops occurred adds another layer of complexity. The absence of commune-level decision-makers during the workshops might have offered some space for freer dialogue among farmers. However, the subtle presence of authority – through staff intermittently entering the meeting room or the workshops’ location in the communal people’s committee office – likely shaped participants’ perceptions of what was permissible to discuss. Such environments can generate a “self-censorship effect”, where individuals, even without explicit intimidation, moderate their contributions to align with perceived expectations (Hayes 2007; Scott 1990).
Power relations also extend beyond interactions between farmers and state representatives. Internal hierarchies within the villages – between Party members and non-members, or between influential associations like the Women’s Union and ordinary citizens – create additional barriers to open dialogue (Barrett 2008). These intricate power structures can influence the dynamics of participation, even if overt expressions of dominance are absent during the workshops.
The assumption underlying workshops like RÁC is the existence of a “public sphere” where individuals feel free to share their opinions (Calhoun 1993). However, in practice, the workshop environment reflects functional norms rooted in participants’ daily lives, which may limit their willingness to engage in critique. According to Habermas, fostering an “ethics of discussion” requires an environment where norms can be questioned and evaluated without fear of reprisal. While RÁC sought to provide such a space, it also had to contend with the players’ internalized concerns about “what they are risking by talking.” The game’s design aimed to create a “magic circle” (Huizinga 1938), a temporary suspension of real-world rules in favor of the game’s framework. This abstraction enabled players to engage with the issue of waste management without directly confronting the social or political implications of their statements. This "figurative reality" allowed participants to approach problems with a degree of separation from their everyday contexts, enabling discussions that might not occur in a conventional group setting. However, the residual influence of external norms within the circle limited the game’s ability to foster a wholly uninhibited exchange of ideas.
The workshops underscored the critical role of leadership and social cohesion in shaping discussions. Leadership in this context did not manifest through over-domination but through subtle cues and implicit expectations set by the presence of community figures and the broader political context. Social cohesion, while fostering unity, also served as a constraint, as participants prioritized group harmony over individuality.
The challenge lies in balancing this tension between individuality and collective norms. Serious games like RÁC demonstrate the potential to initiate a re-evaluation of social practices by placing them in a simulated environment. By doing so, they provide a safe space for participants to critique and reshape norms – here, how the matter of pollution management is collectively discussed –, even if such discussions remain constrained by the broader socio-political context. Future iterations of such workshops could explore more deliberate strategies to empower participants, such as incorporating anonymous feedback mechanisms or rotating leadership roles during discussions to distribute influence more equitably.
Conclusion
The results of our study highlight the potential of serious games, particularly those based on agent-based simulations, to foster better social dialogue and collective problem-solving in the management of pollution within socio-technical systems such as irrigation networks.
Games provide an engaging medium for exploring complex issues, allowing participants to interact with and influence simulated scenarios in ways that mirror real-life challenges. Games can motivate participants to reflect on their actions and their consequences in a controlled environment, making them a powerful educational and participatory tool. Serious games elevate this potential by integrating pedagogical objectives with entertainment. They serve as effective tools for breaking down communication barriers and facilitating discussions among stakeholders, even in contexts where direct confrontation or disagreement may be culturally or politically sensitive. By abstracting real-world issues into playable scenarios, serious games encourage participants to engage with problems collaboratively, making solutions more accessible and less contentious. When serious games incorporate simulations, they gain an additional layer of credibility and relevance. Simulations ground the gameplay in realistic dynamics, providing participants with a clear understanding of how their decisions impact shared systems over time. This enhances both the learning experience and the relevance of the discussions, as players can see the tangible outcomes of their actions in a context that mimics reality. Finally, the integration of agent-based modeling into serious games, as demonstrated by RÁC, allows for the representation of diverse agents with varying objectives, behaviors, and interactions. This approach captures the complexity of socio-technical systems like irrigation networks, where pollution management depends on the coordinated actions of multiple stakeholders. Agent-based simulations highlight the emergent properties of collective decision-making, showing how individual actions and interactions can lead to broader systemic outcomes, both positive and negative.
By fostering a safe, structured space for dialogue, games like RÁC can address the socio-cultural and political challenges that often hinder effective stakeholder communication. In the context of waste management in Vietnam’s irrigation systems, RÁC not only enabled participants to explore practical solutions but also revealed the importance of social cohesion and leadership in achieving sustainable outcomes. Future iterations could further enhance this approach by incorporating mechanisms that empower individual voices while maintaining the collective focus, fostering a balance between personal expression and group harmony. Ultimately, this study reaffirms the utility of serious games as a bridge between technical modeling and participatory decision-making, offering a versatile framework for addressing environmental challenges in diverse socio-technical contexts.
Acknowledgements
Doanh Nguyen-Ngoc was supported by the project entitled VUNI.CEI.FS_0001 Digital Twin Platform to Empower Communities towards an Eco-friendly and Heathy Future, VinUniversity.Notes
- https://thuvienphapluat.vn/TCVN/Tai-nguyen-Moi-truong/QCVN-08-MT-2015-BTNMT-chat-luong-nuoc-mat-915257.aspx↩︎
- https://icicert.vn/en/services/guide-to-vietgap-certification-procedures/↩︎
- The score is defined by the number of days the EcoLabel has been combined by the commune at the end of the session.↩︎
Appendix 1
| N° | Actions | Impacts on the simulation | Price and temporality | Info | Type of objects impacted |
|---|---|---|---|---|---|
| 1 | Increase waste collection teams efficiency | From twice/week to 4 times/week | 40 tokens/year | Scale: village; Who: all inhabitants | Solid wastes in urban areas |
| 2 | Install water treatment facilities for every home | Reduces household wastewater rate in canals; Wastewater decreases progressively over three years; After this action, the reduction factor of reduction is kept as long as the player pays for maintenance | 240 tokens for the construction (groups can share the price); 10 tokens per year for each group that participated (action 2B, not mandatory) | Scale: commune; Who: all inhabitants | Wastewater from households |
| 3 | Install dumpholes in agricultural spaces | Decreases solid waste originated in the fields | 40 tokens (permanent impact) | Scale: village; Who: all farmers | Solid waste in the fields |
| 4 | Help farmers to reduce pesticides use | Decreases wastewater originated in the fields; Reduces agricultural production | 40 tokens (permanent impact) | Scale: village; Who: all farmers | Wastewater from the fields; Agri. production |
| 5 | Trimestrial collective collection | Takes off some of the solid waste in the canals | Level 1: 18 tokens for 1 year; Level 2: 35 tokens for 1 year | Scale: village; Who: all canals | Solid waste in canals |
| 6 | Organize sensibilization about waste sorting in schools | Reduces solid waste pollution produced by the inhabitants; Using this action every year will continuously increase its effect | 20 tokens for one year (but lasting results) | Scale: village; Who: all inhabitants | Solid waste |
| 7 | Drain and dredge | Reduces wastewater in the canals | Level 1: 25 tokens for 1 year; Level 2: 50 tokens for 1 year | Scale: village; Who: all canals | Wastewater in canals |
| 8 | Help farmers buy manure | Increases the agricultural production for one year; Increases wastewater production in the fields | Level 1: 20 tokens for 1 year; Level 2: 40 tokens for 1 year | Scale: village; Who: all fields | Agri. production; Wastewater |
| 9 | Put \(\frac{1}{3}\) of the fields in fallow | Rests the soils to increase their productivity over the following years | 40 tokens for one fallow rotation | Scale: village; Who: all fields | Agri. production |
Appendix 2: ODD Sescription of the Simulation Model
Purpose and patterns
The purpose of this model is to credibly simulate the evolution of pollution (solid and liquid) and agricultural production in a Vietnamese agricultural commune as a function of waste management actions that can be undertaken at village level (a sub-component of the commune). More specifically, the model should enable us to determine on a daily basis how pollution and agricultural production will evolve in this commune, and whether it will reach a certain quality threshold materialized by an “EcoLabel”. By credible, we mean here that the model is capable of representing the system and its evolution in a way that makes sense to the game participants and that it does not call into question the results obtained by the simulation.
One expected pattern that emerges from the fieldwork survey is that pollution has a negative impact on agricultural production. Indeed, interviews with stakeholders showed that when water is too polluted, farmers could no longer use it for irrigation and had to shift their crop cycle, resulting in losses.
Another pattern is the tendency for waste to increase over the years. In fact, most of the irrigation systems in Vietnam are located near major towns and cities, and the population is increasing significantly, which ultimately has a negative impact on pollution.
Entities, state variables, and scales
Figure 12 presents the UML Class Diagram representing the main entities composing the system. The following entities are included in the model: the Commune agent represents the whole territory. This territory is composed of Village agents, at which the actions regarding the waste management are taken. A Village agent is made up of Canal agents, which represent the irrigation system and of Cell agents representing the ground and that will store the waste (solid and water). In addition, a village is composed of urban and rural areas. An Urban Area is a specific agent that has a geographical extension that can increase (urban sprawl) and is made up of houses. Each house is represented by a House Agent, in which one Inhabitant Agent leaves. An Inhabitant agent will produce waste (solid and water), some of which will be left in the nearest canal and some of which will be left on the ground (on the Cell agent). Concerning the rural areas, theres are composed of Plot agents. A Plot agent represents a farm with its geographical extension. A Farmer agent, which is a special type of Inhabitant agent, is linked to each farm (Plot agent). In addition to domestic waste production, Farmer agents will be in charge of agricultural production. They will also produce waste related to their activity. There will be several processes responsible for waste reduction. First, the Canal agents transport waste (solid and water) along the canal system. Second, in each village, the solid waste is collected by a Collection Team agent who collects the solid waste in the urban areas of the village and brings it to the Local Landfill agent of the village. The role of this Local Landfill agent is to transfer the solid waste from it to the Communal Landfill agent, which can manage the waste. Finally, the amount of waste on the Cell agents will naturally decrease.
Scale. The spatial extension of the model is an irrigation system occupying an area of 40 km2, with a representation of space in various forms: a linear for the canals, surfaces to represent urban areas, and square cells of around 80m square to capture the local level of waste. This relatively fine resolution was chosen so that the model could represent the effects of local pollution while keeping computation time acceptable for serious gaming sessions.
The model operates at a time step of one day, which was chosen to allow different dynamics to be taken into account, such as daily waste collection, while remaining acceptable in terms of computing time.
Process overview and scheduling
The model has been developed to cover an entire year. It is structured into nine processes (Figure 13).
We detail hereafter what happens during a simulated day:
- Increment current day: increment the current day by 1.
- Waste water and solid waste production by the population: the Inhabitant and Farmer agents trigger their GenerateDomesticWaste action: this action calculates the total water and solid waste production according to the environmental sensitivity of the individuals (for solid waste) and the presence of a water treatment facility for the village (for water waste). Then, part of the waste is dumped directly on the ground and the other part is dumped in the nearest canal.
- Waste water and solid water production by agricultural practice: the farmer agents trigger their GenerateAgriculturalWaste and ProduceCrop actions: the first action calculates the total water and solid waste production according to the presence of agricultural dumps in the village (for solid waste), the ability of farmers to reduce pesticides in the village (for water waste) and the use of manure (for water waste). Part of the waste is then dumped directly on the ground and the other part is dumped in the nearest canal. The total amount of waste can be reduced by leaving part of the fields fallow. The second action allows us to calculate the production of each farmer, taking into account the environmental pollution (higher pollution, lower yield), the use of manure, the quality of the soil (higher yield if the field has recently been left fallow). If part if the field has been left fallow, production will be reduced accordingly.
- Transport of water and solid waste in the canal: For each canal section, part of the water and solid waste is diffused to the next canals. If there is no next canal, these wastes are assumed to leave the study area and are no longer considered.
- Natural water and solid waste decrease: every day we assume that a certain amount of waste will disappear due to natural causes.
- Solid waste collection by village team: when the day corresponds to a waste collection day (twice or four times a week), the village’s waste collection team collects a certain amount of solid waste in the urban area and takes it to the local landfill. More specifically, they start collecting waste on the cells on the urban areas with the highest level of pollution until there is no more solid waste in the urban area or the amount of solid waste collected exceeds their collect capacity.
- Transfer of solid waste from the village landfill to the municipal landfill: every day, a certain amount of solid waste is transferred from the local landfills (of each village) to the municipal landfill.
- Management of waste by the municipal landfill: every day, a certain amount of solid waste is treated in the municipal landfill and is no longer considered by the model.
We also included a phenomenon of urban expansion, which is common in Vietnam for irrigation systems near large cities. Each year, each city increases its spatial extent by a certain rate (defined per village, as some villages may be more attractive than others). Housing agents are created in the new areas (same process as for initialization - see Section 4.5). For an empty house, a new Inhabitant agent will be created on a random day of the year and assigned to that house. Finally, the last process introduced is the calculation of the budget for each village. The village’s budget is calculated according to the size of its population, agricultural production and the number of days for which the village received the EcoLabel in the previous year.
Design concepts
Basic principles
As the model’s main objective is to support discussions between stakeholders on waste management, the basic principle has been to represent the system and its dynamics in a way that makes sense to stakeholders. Thus, the choice of most of the dynamics modeled results from the stakeholders’ perception of their system. The basic principle is that the inhabitants of the commune will generate waste which, if too great a quantity, will have a negative impact on agricultural production, both in terms of quantity and quality of produce, which will hinder its sale (no possibility of obtaining a quality label, which is very important for selling produce on a large scale and at a good price).
Emergence
The main results emerging from the model – the evolution of pollution and production at the village and communal level – are derived from the waste produced by residents and farmers, from the flow of the canals, and from the decisions taken at the village level on waste and agricultural management.
Adaptation
The model does not include a specific adaptation mechanism.
Objectives
There is no notion of a specific objective in the model. Agents act with the environment (and other agents) without seeking to achieve a particular goal. The only agents with an underlying objective are the waste collection teams, who will seek to collect as much waste as possible within their maximum capacity.
Learning
Learning is not implemented.
Prediction
Agents have no predictive capability.
Sensing
The resident and farmer agents are able to perceive their geographical space: the location of their house/field and the nearest river to define where to deposit their waste. The fields, to calculate agricultural production, perceive the surrounding pollution (canal and soil). Village refuse collection services are able to perceive the quantity of solid waste in urban areas.
Interaction
The model integrates different types of interactions, many of which are mediated by the environment and more specifically by the cells containing pollution and canals: inhabitants and farmers will produce waste that will be stored on these cells and canals. These pollution values will also be used to calculate the agricultural production of each field. The waste collection teams will collect the waste from the cells and thus impact after the agricultural production.
Stochasticity
The only stochastic feature in the model is the choice of day on which a new house receives a new occupant.
Collectives
The model includes no collectives.
Observation
The graphical output on the model interface shows different aspects of the system’s evolution. Firstly, the pollution of each village (solid and liquid pollution and the aggradation of both). Secondly, the agricultural production of each village. These figures are set alongside the expectations for obtaining the quality label (EcoLabel), allowing players to see where they stand in terms of obtaining the label. A representation of the territory is also provided, allowing players to observe the agricultural production of each field and the pollution in the canals. The number of days with/without the EcoLabel, which serves as the game’s score, is also displayed.
Initialization
The model is initialized using GIS data and assuming that there is no pollution in the commune. More specifically, the initialisation of the model is based on 8 steps:
- Creation of the pollution grid: the solid and water waste of each cell is set to 0.
- Creation of villages: In this step, only the spatial extent and the id of the villages are defined. The spatial extension is defined by polygonal GIS data (shapefile). Each village calculates the list of cells that overlap its spatial extent.
- Creation of the canal: the canals are created from linear GIS data (shapefile). A canal is considered to be the successor of a canal if its first point is equal to the last point of the previous canal. For the initialisation, we assume that there is no solid or water waste in the canal.
- Creation of the commune: the spatial extension is defined by polygonal GIS data (shapefile). A link is established between the village and the commune.
- Creation of the urban area: the spatial extent is defined by polygonal GIS data (shapefile). For each urban area, its geometry is decomposed into squares whose side size corresponds to the size of a house and a house agent is created for each square; for each house, an inhabitant agent is created. For each urban area, the list of cells overlapping it is computed.
- Creation of the plots: the plots are created from polygonal GIS data (shapefile). For each plot, a farmer agent is created. For each plot, the list of cells overlapping it is computed. For each plot, the current production is set using the default productivity multiplied by its area.
- Initialisation of the villages: the villages calculate the canal, the urban areas, the plots, the inhabitants and the peasants belonging to them (whose geometry overlaps their geometry). In addition, the village’s budget is set according to the size of its population and its agricultural production.
- Creation of the landfill: the local and communal landfills area created from polygonal GIS data (shapefile). At initialization, the level of solid waste in the landfill is set to 0.
Input data
The model does not use input data to represent time-varying processes.
Appendix 3: Complete set of questionnaires in Pham Tran
Note: Questionnaires are shown in English here, but proposed in Vietnamese on the field.
Questionnaire proposed before the game session
Questionnaire proposed after the game session
Appendix 4: Observations During the Game Sessions in Pham Tran
Three main aspects have been identified prior to the unfolding of sessions to guide observations: patterns of players’ distribution inside of groups, players’ behaviors during the game considering dialogue inside and outside groups, movements and reactions of the players during the different phases of the game. In his notebook, the first author would draw three columns and gather observations relying on numbers attributed to players indicated by a drawing of the session (example: p1 means player 1). Observations were divided in turns so that it was easier to recall the unfolding of the game during analysis. On the sheet of paper, T1 means turn 1, T2 means turn 2, etc. One session can comprise several sheets of observations like this.
Appendix 5: Example of Qualitative Material Collected During the Debriefing
References
AN, L. (2012). Modeling human decisions in coupled human and natural systems: Review of agent-based models. Ecological Modelling, 229, 25–36. [doi:10.1016/j.ecolmodel.2011.07.010]
BARRETEAU, O. (2003). The joint use of role-playing games and models regarding negotiation processes: Characterization of associations. Journal of Artificial Societies and Social Simulation, 6(2), 3.
BARRETEAU, O., Abrami, G., Bonté, B., Bousquet, F., & Mathevet, R. (2021). Serious games. In R. Biggs, A. de Vos, R. Preiser, H. Clements, K. Maciejewski, & M. Schlüter (Eds.), The Routledge Handbook of Research Methods for Social-Ecological Systems (pp. 176–188). London: Routledge. [doi:10.4324/9781003021339-15]
BARRETT, C. B. (2008). Smallholder market participation: Concepts and evidence from eastern and southern Africa. Food Policy, 33(4), 299–317. [doi:10.1016/j.foodpol.2007.10.005]
BERGEZ, T., & Troost, C. (2014). Agent-based modeling of climate adaptation and mitigation options in agriculture. Journal of Agricultural Economics, 65(2), 323–348.
CALHOUN, C. (1993). Nationalism and civil society: Democracy, diversity and self-determination. International Sociology, 8(4). [doi:10.1177/026858093008004001]
ETIENNE, M., Le Page, C., & Trébuil, G. (2016). A step-by-step guidelines to the construction of a conceptual model with the PARDI method. https://agritrop.cirad.fr/585329/
FANCHETTE, S. (2014). The Red River and Nile Deltas: Conditions for an increasing density of population. PhD dissertation. University of Paris 8.
FRAMEWORK for PIM in Vietnam. (2004). Framework for PIM in Vietnam. https://thuvienphapluat.vn/cong-van/Linh-vuc-khac/Cong-van-3213-BNN-TL-thong-bao-Khung-chien-luoc-phat-trien-PIM-o-Viet-Nam-94568.aspx
GIBERT, M., & Segard, J. (2015). L’aménagement urbain au Vietnam, vecteur d’un autoritarisme négocié. https://hal-univ-paris.archives-ouvertes.fr/hal-01378785/
GRIMM, V. (2020). The ODD protocol: An update with guidance to support wider and more consistent use. Ecological Modelling, 428, 109105. [doi:10.1016/j.ecolmodel.2020.109105]
GRIMM, V., Berger, U., Bastiansen, F., Eliassen, S., Ginot, V., Giske, J., Goss-Custard, J., Grand, T., Heinz, S. K., Huse, G., Huth, A., Jepsen, J. U., JNørgensen, C., Mooij, W. M., Müller, B., Pe’er, G., Piou, C., Railsback, S. F., Robbins, A. M., … DeAngelis, D. L. (2006). A standard protocol for describing individual-based and agent-based models. Ecological Modelling, 198(1), 115–126. [doi:10.1016/j.ecolmodel.2006.04.023]
GRIMM, V., Revilla, E., Berger, U., Jeltsch, F., Mooij, W. M., Railsback, S. F., Thulke, H. H., Weiner, J., Wiegand, T., & DeAngelis, D. L. (2005). Pattern-oriented modeling of agent-based complex systems: Lessons from ecology. Science, 310(5750), 987–991. [doi:10.1126/science.1116681]
GUYOT, P., & Honiden, S. (2006). Agent-Based participatory simulations: Merging multi-agent systems and role-playing games. Journal of Artificial Societies and Social Simulation, 9(4), 8. [doi:10.1007/978-4-431-71307-4_2]
HAYES, A. F. (2007). Exploring the forms of self-censorship: On the spiral of silence and the use of opinion expression avoidance strategies. Journal of Communication, 57(4), 785–802. [doi:10.1111/j.1460-2466.2007.00368.x]
HOA, T. T. T., & Garcia-Zamor, J.-C. (2017). Citizen participation in Vietnam’s local government: Impact on transparency and accountability. Journal of Public Administration and Governance, 7(4), 38. [doi:10.5296/jpag.v7i4.12044]
HOFSTEDE, G. (2001). Culture’s Consequences: Comparing Values, Behaviors, Institutions, and Organizations Across Nations. Thousand Oaks, CA: Sage Publications.
HUIZINGA, J. (1938). Homo Ludens. Tjeenk Willink.
HUYNH, T. P. L., Tessier, O., Ballin, Q., & Leyronas, S. (2021). Participatory irrigation management: From theory to reality - Insights from the Phuoc-Hoa irrigation project. https://halshs.archives-ouvertes.fr/halshs-03628044
ISAAC, R. M., & Walker, J. M. (1988). Communication and free-riding behavior: The voluntary contribution mechanism. Economic Inquiry, 26(4), 585–608. [doi:10.1111/j.1465-7295.1988.tb01519.x]
JANSSEN, M., Holahan, R., Lee, A., & Ostrom, E. (2010). Lab experiments for the study of social-Ecological systems. Science, 328, 613–617. [doi:10.1126/science.1183532]
KERKVLIET, B. J. T. (1995). Village-state relations in Vietnam: The effect of everyday politics on decollectivization. The Journal of Asian Studies, 54(2), 396–418. [doi:10.2307/2058744]
KERKVLIET, B. J. T. (2005). The Power of Everyday Politics: How Vietnamese Peasants Transformed National Policy. Ithaca, NY: Cornell University Press. [doi:10.7591/9781501722011]
KHUÉ, N. T. M. (2019). Impact de la migration sur le développement agricole dans le delta du fleuve Rouge, Vietnam. Gembloux Agro-Bio Tech Université de Liège, PhD dissertation.
LEDERMAN, L. C. (1992). Debriefing: Toward a systematic assessment of theory and practice. Simulation & Gaming, 23(2), 145–160. [doi:10.1177/1046878192232003]
LE Page, C., Dray, A., Perez, P., & Garcia, C. (2016). Exploring how knowledge and communication influence natural resources management with ReHab. Simulation & Gaming, 47(2), 257–284. [doi:10.1177/1046878116632900]
LUONG, H. V. (2003). Postwar Vietnam: Dynamics of a Transforming Society. Lanham, MD: Rowman & Littlefield.
MOTTET, E., & Roche, Y. (2009). L’urbanisation de la ville de Ninh Binh dans le delta du fleuve rouge (Vietnam): {Mise} en perspective des forces et faiblesses de la gestion du risque d’inondation. VeryigO, 8. [doi:10.4000/vertigo.7782]
MÜLLER, B., Balbi, S., Buchmann, C. M., De Sousa, L., Dressler, G., Groeneveld, J., Klassert, C. J., Le, Q. B., Millington, J. D. A., Nolzen, H., Parker, D. C., Polhill, J. G., Schlüter, M., Schulze, J., Schwarz, N., Sun, Z., Taillandier, P., & Weise, H. (2014). Standardised and transparent model descriptions for agent-based models: Current status and prospects. Environmental Modelling & Software, 55, 156–163.
NGHIA, D. X. (2016). Concepts for the modernization of water management in the Bac Hung Hai irrigation system. https://static1.squarespace.com/static/575fb39762cd94c2d69dc556/t/5932f6bd2e69cf0b21381463/1496512194105/No.34_P827_872_Dong+Xuan+Nghia.pdf
NGUYEN, L. T. T. (2016). Economical analysis of household waste management in Vietnam: Case studies in Hanoi and Ho Chi Minh City. University of Bordeaux, PhD dissertation.
NGUYEN, S. V. (2009). Agricultural land conversion and its effects on farmers in contemporary Vietnam. Focaal, 2009(54), 106–113.
NGUYEN Leroy, M. L., & Vuong, C. C. (2018). La gestion des déchets solides à Hanoï. Enjeux et pratiques. PRX-Vietnam.
OSTROM, E. (1990). Governing the Commons: The Evolution of Institutions for Collective Action. Cambridge: Cambridge University Press.
OSTROM, E., Walker, J., & Gardner, R. (1992). Covenants with and without a sword: Self-Governance is possible. The American Political Science Review, 86(2), 404–417. [doi:10.2307/1964229]
PERROTTON, A., Le Page, C., & Cornélis, D. (2022). Un jeu de rôles pour accompagner la mise en place d’associations de chasse villageoise au Gabon. https://agritrop.cirad.fr/601522/1/Perrotton_2022_J%26E.pdf
PETERS, V. A. M., & Vissers, G. A. N. (2004). A simple classification model for debriefing simulation games. Simulation & Gaming, 35(1), 70–84. [doi:10.1177/1046878103253719]
POTEETE, A. R., Janssen, M. A., & Ostrom, E. (2010). Working Together: Collective Action, the Commons, and Multiple Methods in Practice. Princeton, NJ: Princeton University Press.
PULVER, S., Ulibarri, N., Sobocinski, K. L., Alexander, S. M., Johnson, M. L., McCord, P. F., & Dell’Angelo, J. (2018). Frontiers in socio-environmental research: Components, connections, scale, and context. Ecology and Society, 23(3). [doi:10.5751/es-10280-230323]
ROMERO, M., Usart, M., Ott, M., Earp, J., de Freitas, S., & Arnab, S. (2012). Learning through playing for or against each other? Promoting collaborative learning in digital game based learning. ECIS 2012 Proceedings. [doi:10.1016/j.procs.2012.10.054]
SALVINI, G., Ligtenberg, A., Paassen, A. van, Bregt, A. K., Avitabile, V., & Herold, M. (2016). REDD+ and climate smart agriculture in landscapes: A case study in Vietnam using companion modelling. Journal of Environmental Management, 172, 58–70. [doi:10.1016/j.jenvman.2015.11.060]
SCOTT, J. C. (1990). Domination and the Arts of Resistance: Hidden Transcripts. New Have, CT: Yale University Press.
TESSIER, O. (2018). Modèles de gestion participative de l’eau dans les grands projets d’aménagement hydroagricole: Le cas du projet Phuoc-Hoa. Annales Des Mines - Responsabilité et Environnement, 92(4), 14–20. [doi:10.3917/re1.092.0014]
TRIANDIS, H. C. (1995). Individualism & Collectivism. Boulder, CO: Westview Press.
TURNER II, B., Esler, K. J., Bridgewater, P., Tewksbury, J., Sitas, N., Abrahams, B., Chapin, F. S., Chowdhury, R. R., Christie, P., Diaz, S., Firth, P., Knapp, C. N., Kramer, J., Leemans, R., Palmer, M., Pietri, D., Pittman, J., Sarukhán, J., Shackleton, R., & Mooney, H. (2016). Socio-Environmental Systems (SES) research: What have we learned and how can we use this information in future research programs. Current Opinion in Environmental Sustainability, 19, 160–168. [doi:10.1016/j.cosust.2016.04.001]
VENOT, J. P., Jensen, C. B., & Delay, E. (2022). Mosaic glimpses: Serious games, generous constraints, and sustainable futures in Kandal, Cambodia. World Development, 151, 105779. [doi:10.1016/j.worlddev.2021.105779]
VILLAMOR, G. B., van Noordwijk, M., & Troitzsch, K. G. (2023). Triangulating agent-based models, role-playing games, and a stakeholder-centric approach to change scenarios. Current Opinion in Environmental Sustainability, 64, 101323. [doi:10.1016/j.cosust.2023.101323]
VOINOV, A., Kolagani, N., McCall, M. K., Glynn, P. D., Kragt, M. E., Ostermann, F. O., Pierce, S. A., & Ramu, P. (2016). Modelling with stakeholders - Next generation. Environmental Modelling Software, 77, 196–220. [doi:10.1016/j.envsoft.2015.11.016]